发布时间:2024-03-14
阅读量:
根据《教育部关于举办首届全国大学生职业规划大赛的通知》(教学函〔2023〕1号)和广东省分赛的要求,围绕落实立德树人根本任务、促进高质量充分就业,促进我校的大学生职业发展与就业指导系列课程建设,形成更多教学成果,提高授课教师教学水平,近日,创新创业学院与教师发展中心共同组织了首届全国大学生职业规划大赛大学生职业发展与就业指导课程教学赛道省分赛校内选拔赛(以下简称“选拔赛”)。
选拔赛由创新创业学院院长兼就业指导中心主任赵霖博士主持,三位评委分别为程玮执行校长、李念良主任以及王梅老师,共有五组参赛。现场赛环节,每位选手进行8分钟课程建设情况汇报和5分钟的教学或指导现场模拟,从课程定位以及目标、教学设计、课程内容、课程建设与改革、课程特色创新点等方面评价建设情况,从教学或指导情境知识准确性、职业素养、问题情境设置、解决问题能力以及指导成效等方面评价教学或指导模拟展示,程玮执行校长、李念良主任和王梅老师针对每位参赛选手进行了细致的点评,赵霖院长最后对选拔赛具体展示环节进行了总结分析,全程教学技术中心宋老师进行了录像。

教育学院李亚玲模拟教学环节

艺术设计学院董玮分享课程建设情况

建筑工程学院邢璐分享课程建设情况

电气与信息工程学院李进东分享课程建设情况

国际学院谢远霞代表就业指导中心团队分享课程建设情况

评委程玮执行校长现场点评

评委教师发展中心李念良主任点评

赵霖主任现场赛环节做总结
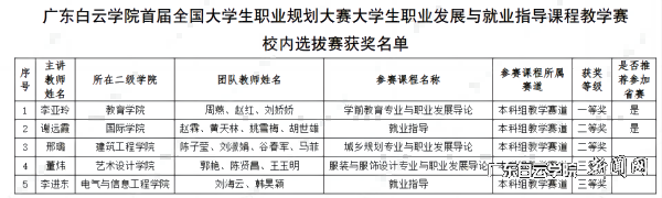
比赛除去展示环节,还要提交各个环节和整门课程教学设计、教案、学生作业、近五年教学学生评教以及专家视角的课程评价等纸质材料,提交两堂课的教学视频和比赛两个环节的视频等。参赛老师投入了极大的热情和精力,整个过程结合评委的点评和指导,参赛整理思路获得了很大的提升,后续就业指导系列课程建设也获得了很好的启发。经评定(广东白云学院BY03-20240311-003号文),教育学院李亚玲教师(团队)获得一等奖,国际学院谢远霞等2位教师(团队)获得二等奖,艺术设计学院董炜等2位教师(团队)获得三等奖,并推荐李亚玲和谢远霞等2位教师(团队)参加省赛。

选拔赛具体获奖情况
创新创业学院赵霖院长和教师发展中心李念良主任,前期就选拔赛各自工作分工和工作要求进行了充分的沟通,明确了组织流程和工作办法,全部参赛视频材料录制由教师技术中心支持完成,这也是多部门协同开展工作的又一次很好的尝试,以赛促教的同时,促进了就业指导工作立体化和教师自身职业素养的提升。(文/创新创业学院王梅 图/创新创业学院彭涛声 责任编辑赵利兴)