发布时间:2018-06-05
阅读量:
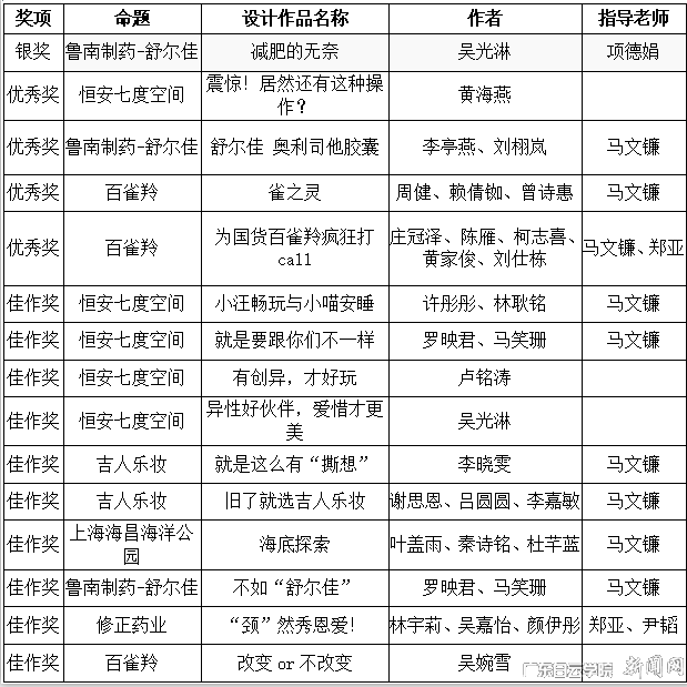
近日,第15届中国大学生广告艺术节学院奖秋季赛评选结果于浙江省金华市万达嘉华酒店揭晓,广东白云学院艺术设计学院视觉传达设计专业师生继春季赛取得的好成绩后再次荣获银奖1项,优秀奖4项,佳作奖10项的好成绩。
中国大学生广告艺术节学院奖与中国广告长城奖、黄河奖是国务院认定的国家级重要奖项。它是由国家工商总局批准、中国广告协会主办,广告人文化集团承办,创意星球网全程执行的全国性重要大学生广告艺术大型活动。以全国高校广告学及相关专业的学生为参赛对象,以中国著名企业的产品为广告创意选题开展竞赛活动,让学生得到真实的广告创意训练。此竞赛创办至今引发了行业的普遍关注和大学生的创作热情成为高校教学改革创新的重要途径。
据悉,艺术设计学院为了不断提高学生实践教育质量,培养学生的创新思维和实践能力,积极组织学生参与了本次竞赛。在此期间,专业教师对参赛学生进行专业指导,利用课堂教学及课余时间指导学生完善作品,把竞赛项目与课堂教学实践训练结合起来,“以赛促教,融赛于教”,让学生走向一线市场的需求,以企业的真实项目提高学生的应用实践能力,通过扎实的专业训练与专业指导,着实提高了学生的专业实践能力,培养适应市场需求的应用性人才。(图文/艺术设计学院刘美霞、马文镰)

第15届中国大学生广告艺术节学院奖秋季赛获奖情况

获奖证书

颁奖现场