发布时间:2022-11-22
阅读量:
应用型本科高校承担着应用型本科人才培养的职责,教师在教学过程中应弘扬主旋律,发出中国声音,讲述中国故事,弘扬中国精神。从2013年开始,工商管理专业老师尝试着对管理学课程进行改革和创新,在改革过程中,将重点放在课程设计和课内外学习实践相结合的创新上。经过十多年的教学实践,目前该课程成为全院最受学生欢迎的课程之一。在课程教学改革过程中,授课教师秉承讲好中国故事的目标,将思政教育、三创教育融入到课程,取得了丰硕的成果。
三个阶段夯实课程建设基础
《管理学》课程建设基础分三个阶段:
第一阶段(2013年-2016年):基于以学生为中心的课程设计,通过课程调研与学情分析,重新修订教学大纲和形成性考核方案。
第二阶段(2017年-2019年):进行课程教学资源库开发建设,统一教学课件,建立习题库、案例库、标准化考试大纲,并在超星平台建立了网络自主学习课程作为线下教学补充。
第三阶段(2020年-至今):“思政融合、专创融合,采用“四位一体”(教学、项目、竞赛、活动阶梯式递进教学模式)将思政教育、三创教育融入到课程。
“四位一体”推进教学模式变革
根据学情分析与课程教学目标,采用“以学生为中心”理念,利用布卢姆教育目标、工作过程系统化、合作学习等理论工具,融入思政教育、三创教育,对课程进行教学总体设计,构建“四位一体”阶梯式递进教学模式,具体如下(见图1):

“四位一体”阶梯式递进教学模式
“四位一体”阶梯式递进教学内容:
(1)教学方面,按照管理学的理论发展和职能构建课程体系,将课程分为六大模块,即绪论、决策、计划、组织、领导、控制,体现了管理理论的前沿和发展动态以及管理职能的实现。
(2)项目方面,主要有综合训练项目和单项训练项目。
(3)竞赛方面,选取广东白云学院管理精英大赛、中国国际“互联网 ”大学生创新创业大赛,进行课堂专题讲座,融入思政、“三创”教育,指导学生参赛,并作为形成性考核项目。
(4)活动方面,课外引导学生进行企业调研实习、大学生创新创业训练、入驻创新创业实践基地进行“三创”,作为课程形成性考核加分项目。
课程思政实现“润物无声”
课程教学凸显“管理思政”、“管理前沿”特色,以“案例分析+问题导向+合作学习”为途径,着力培养具有社会责任感、管理智慧的应用型人才。
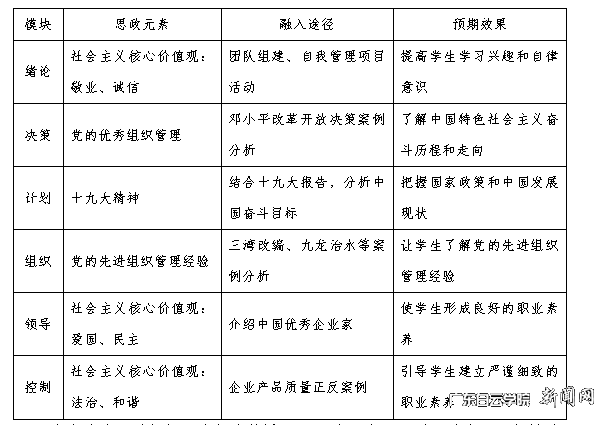
管理学课程中所蕴含的思政元素较丰富,主要表现在:社会主义核心价值观、中国传统文化思想和管理智慧、十九大精神、党的先进组织管理经验、个人素养和职业素养等。融合框架具体如下(见表1):

表1教学内容与思政元素融合
根据课程思政设计,李新庚教授于2022年5月2日以《马克思主义哲学与企业管理》为主题讲座,对管理学课程思政融合进行了推广(见图2)。

李新庚教授讲座
特色课程凸显育人成效
1、教学创新成效
创新课堂线上线下混合教学模式,突出课程教学重点,形成课堂教学特色。课程通过“四位一体”的阶梯式递进一体化教学模式改革,将教学、项目、竞赛、活动紧密结合起来,整个过程思政融合、“三创”融合。课前思政、“三创”引导,课内项目训练和方案设计,课外指导学生参与学科竞赛、开展企业调研等活动,既提高了学生的综合管理能力和素质,也促进课内教学成果转化运用,形成良好的内外教学循环。
根据课程项目孵化,以指导学生参加第十二届全国大学生电子商务三创赛具体作品并获奖为例(见表2):

表2 广东白云学院第十二届全国大学生电子商务三创赛
结合课程内容,2021年12月9日上午, 2021级工商管理专业2班学生在任课高永丰老师带领下,前往广州市花都区广州高博电器有限公司参观调研。总经理为学生分享了个人的管理经验和工作体会(见图3)。

企业调研
2、教学创新成果
通过这些年的教学改革实践与探索,取得了比较大的成效。近3年,课程教学团队省级相关立项3项,校级课题相关立项5项;教学竞赛获奖5项,其中一等奖1项,二等奖1项,三等奖3项,指导学生参加各类大赛获得国家、省、校级奖项共200余项,其中省级以上奖项50多项;创新创业训练项目78项目,其中国家级15项,省级26项;学生注册公司入驻学校创新创业孵化基地9家;通过课程进行校企合作5家;出版《管理学》教材1部。(图文/工商管理学院高永丰 责任编辑曾进)


图4 教师获奖

学生获奖