发布时间:2023-04-20
阅读量:
4月14日至16日,中国对外贸易经济合作企业协会跨境电商工作委员会、全国电子商务数字教育发展联盟电商工作委员会《2022-2023年度工作会议暨首届国际经贸数字化产教发展论坛》在海南大学儋州校区举办。对外经济贸易大学、海南大学、浙江工商大学等72所院校与10余家企业代表共150余人参加会议。中国对外贸易经济合作企业协会跨境电商工作委员会常务理事、广东白云学院现代产业研究院常务副院长李新庚等出席会议。会议公布的《跨境电商专业竞争力报告》显示,广东白云学院冲进“表现突出”的第一梯队。
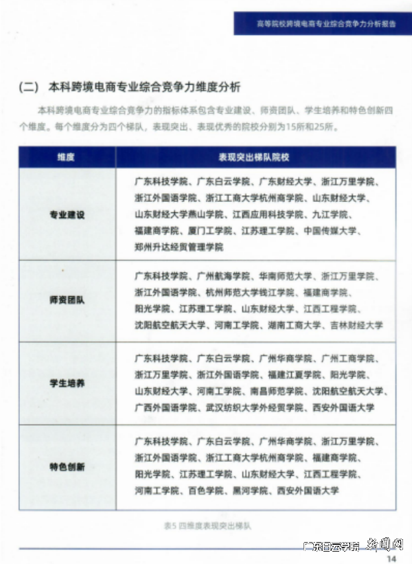
教育部对外经济贸易大学教育与开放经济研究中心国际部主任秦冠英博士介绍了《2021年度院校跨境电商专业竞争力报告》评价指标体系与编制过程。本科跨境电商专业综合竞争力的指标体系包含专业建设、师资团队、学生培养和特色创新四个维度,在参与评分的78所本科高校中,广东白云学院等高校位列“表现突出”的第一梯队。



广东白云学院跨境电子商务专业建设位列“表现突出”的第一梯队
中国对外贸易经济合作企业协会副会长郑樑介绍了《CSA跨境电商综试区示范型产业学院建设指南》。今年2月28日,全国第一所CSA跨境电商综试区示范型产业学院落户广东科技学院,举行了揭牌仪式。本次会议通过广东白云学院成为第二批建设院校之一。
会议期间的院校跨境电商专业建设与企业跨境电商案例分享会上,来自海南大学、西安外国语大学、广东白云学院等10余所院校教师与企业代表分别发言、交流和互动。
李新庚教授介绍了广东白云学院跨境电子商务专业建设取得的成就,并就广东白云学院建设现代产业研究院、产业研究与产教融合发展中心的情况进行了宣讲,希望得到全国各有关高校和政府、行业、企业界同仁的大力支持。(图文/现代产业研究院李新庚、郭小曼 责任编辑曾进)

会议代表合影留念